This website requires JavaScript.
Explore
Help
Sign In
Mirror
/
squeezelite-esp32
Watch
1
Star
0
Fork
0
You've already forked squeezelite-esp32
mirror of
https://github.com/sle118/squeezelite-esp32.git
synced
2026-03-31 18:18:53 +03:00
Code
Issues
Packages
Projects
Releases
Wiki
Activity
Files
965f5aec3e0775b7de7cceab7fca80fa47e89b20
squeezelite-esp32
/
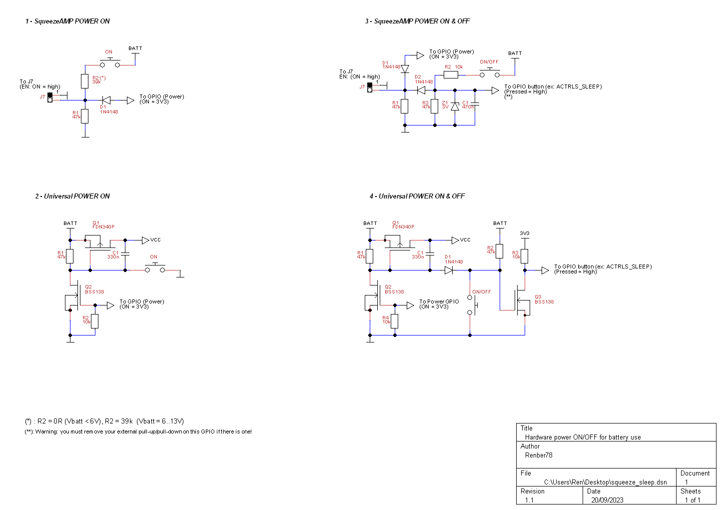
Soft Power.png
philippe44
953d1657f9
add soft on/off schematics
2023-09-28 17:09:56 -07:00
18 KiB
1445x1020px
Raw
History